List of analyses and topologies in the SMS results database, comprising 7131 individual maps from 1251 distinct signal regions, 113 different SMS topologies, from a total of 143 analyses.
The list has been created from the database version 2.3.0.
Results from FastLim are included. There is also an sms dictionary and a validation page.
Link to list of results without superseded and fastlim results.

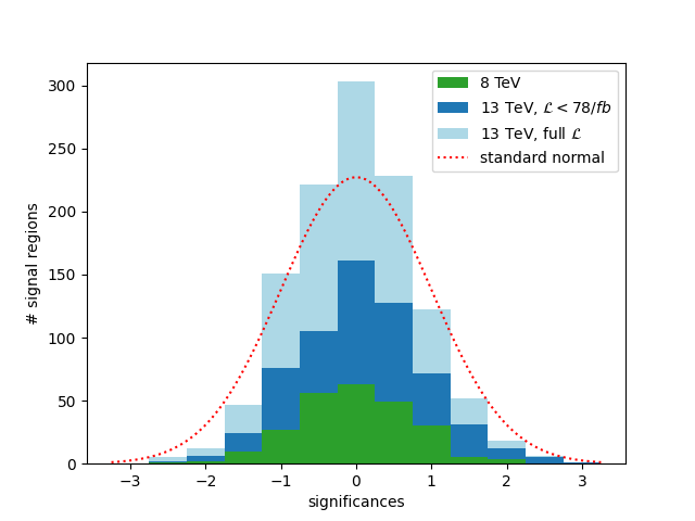
Plot: Significances with respect to the Standard Model hypothesis, for all signal regions in the database. A standard normal distribution is expected if no new physics is in the data. New physics would manifest itself as an overabundance of large significances.
In total, we have results from 38 ATLAS and 51 CMS 13 TeV searches.
In total, we have results from 33 ATLAS and 21 CMS 8 TeV searches.
| ID | short description | L [1/fb] | Tx names | superseded by | obs. ULs | exp. ULs (1) | EMs | SR comb. (2) |
|---|---|---|---|---|---|---|---|---|
| Publications | ||||||||
| ATLAS-SUSY-2019-09 | 3 leptons EW-ino | 139.0 | TChiWH, TChiWZ, TChiWZoff | ✔ | ✔ | ✔ | json | |
| ATLAS-SUSY-2019-08 | 1L + higgs + Etmiss (EWino) | 139.0 | TChiWH | ✔ | ✔ | ✔ | json | |
| ATLAS-SUSY-2019-02 | 2L + Etmiss (soft) | 139.0 | TChiWW, TSlepSlep | ✔ | ✔ | ✔ | SLv1 | |
| ATLAS-SUSY-2018-42 | charged LLPs, dE/dx | 139.0 | T1Disp, THSCPM1b, TRHadGM1, TStauStauDisp | ✔ | ✔ | ✔ | ||
| ATLAS-SUSY-2018-41 | Boosted hadronic EWK searches | 139.0 | TChiWH, TChiWW, TChiWZ | ✔ | ✔ | ✔ | SLv1 | |
| ATLAS-SUSY-2018-40 | Sbottom to bH(tautau) | 139.0 | T6bbHH | ✔ | ✔ | ✔ | ||
| ATLAS-SUSY-2018-32 | 2 OS leptons + Etmiss | 139.0 | TChiWW, TChipChimSlepSlep, TSlepSlep | ✔ | ✔ | ✔ | json | |
| ATLAS-SUSY-2018-31 | 2b + 2H(bb) + Etmiss | 139.0 | T6bbHH | ✔ | ✔ | ✔ | json | |
| ATLAS-SUSY-2018-23 | EWK WH(2 photons) | 139.0 | TChiHH, TChiWH | ✔ | ✔ | |||
| ATLAS-SUSY-2018-22 | jets + MET | 139.0 | T1, T2, T5WW, T5WWoff, T6WW, T6WWoff | ✔ | ✔ | ✔ | ||
| ATLAS-SUSY-2018-14 | displaced vertices | 139.0 | TSelSelDisp, TSmuSmuDisp, TStauStauDisp | ✔ | json | |||
| ATLAS-SUSY-2018-12 | 0 leptons + jets + Etmiss | 139.0 | T2bbffff, T2tt, T2ttoff | ✔ | ✔ | ✔ | ||
| ATLAS-SUSY-2018-10 | 1 lepton + jets + Etmiss | 139.0 | T5WW, T5WWoff, T6WW, T6WWoff | ✔ | ✔ | ✔ | ||
| ATLAS-SUSY-2018-08 | OS leptons | 139.0 | T2bbffff, T2tt, T2ttoff | ✔ | ✔ | ✔ | ||
| ATLAS-SUSY-2018-06 | 3 leptons EW-ino | 139.0 | TChiWZ, TChiWZoff | ✔ | ✔ | ✔ | ||
| ATLAS-SUSY-2018-05 | 2L + jets + Etmiss (EWino) | 139.0 | T5ZZ, T6ZZ, TChiWZ, TChiWZoff | ✔ | ✔ | ✔ | json | |
| ATLAS-SUSY-2018-04 | 2 hadronic taus (OS) | 139.0 | TStauStau | ✔ | ✔ | ✔ | json | |
| ATLAS-SUSY-2017-03 | Multilepton EWK searches | 36.1 | TChiWZ | ✔ | ✔ | ✔ | ||
| ATLAS-SUSY-2017-02 | 0L + jets + Etmiss | 36.1 | TChiH | ✔ | ✔ | |||
| ATLAS-SUSY-2017-01 | EWK WH(bb) + Etmiss | 36.1 | TChiWH | ✔ | ✔ | |||
| ATLAS-SUSY-2016-33 | 2 OSSF leptons + Etmiss | 36.1 | T5ZZ, T6ZZ | ✔ | ✔ | |||
| ATLAS-SUSY-2016-32 | hscp search | 31.6 | THSCPM1b (3), TRHadDM1, TRHadGM1, TRHadUM1 | ✔ | ✔ | ✔ | ||
| ATLAS-SUSY-2016-28 | 2 b-jets + Etmiss | 36.1 | T2bb | ✔ | ✔ | |||
| ATLAS-SUSY-2016-27 | jets + photon + Etmiss | 36.1 | T5Zg, T5gg, T6gg, TChipChimgg | ✔ | ✔ | ✔ | ||
| ATLAS-SUSY-2016-26 | ≥2 c jets + Etmiss | 36.1 | T2cc | ✔ | ✔ | |||
| ATLAS-SUSY-2016-24 | 2-3 leptons + Etmiss, EWino | 36.1 | TChiChipmSlepSlep, TChiWZ, TChipChimSlepSlep, TSlepSlep | ✔ | ✔ | ✔ | ||
| ATLAS-SUSY-2016-19 | stops to staus | 36.1 | T4bnutaubnutau | ✔ | ✔ | |||
| ATLAS-SUSY-2016-17 | 2 opposite sign leptons + Etmiss | 36.1 | T2bbWWoff, T2tt, T2ttoff | ✔ | ✔ | |||
| ATLAS-SUSY-2016-16 | 1L stop | 36.1 | T2bbffff, T2tt, T2ttoff, T6bbWW | ✔ | ✔ | ✔ | ||
| ATLAS-SUSY-2016-15 | 0L stop | 36.1 | T2bbffff, T2tt, T2ttoff | ✔ | ✔ | |||
| ATLAS-SUSY-2016-14 | 2 same-sign or 3 leptons + jets + Etmiss | 36.1 | T1ttofftt, T1tttt, T1ttttoff, T6ttWW | ✔ | ✔ | |||
| ATLAS-SUSY-2016-08 | displaced vertices | 32.8 | T1Disp | ✔ | ✔ | |||
| ATLAS-SUSY-2016-07 | 0L + jets + Etmiss | 36.1 | T1 (3), T2 (3), T5WW (3), T5WWoff (3), T5WZh, T5ZZ (3), T6WW (3), T6WWoff (3), T6WZh | ✔ | ✔ | ✔ | ||
| ATLAS-SUSY-2016-06 | disappearing track | 36.1 | TDTM1F, TDTM1S, TDTM2F, TDTM2S | ✔ | ||||
| ATLAS-SUSY-2015-09 | jets + 2 SS leptons or ≥3 leptons | 3.2 | T1tttt | ✔ | ✔ | |||
| ATLAS-SUSY-2015-06 | 0 leptons + 2-6 jets + Etmiss | 3.2 | T1, T2 | ✔ | ||||
| ATLAS-SUSY-2015-02 | single lepton stop | 3.2 | T2tt | ✔ | ✔ | ✔ | ||
| ATLAS-SUSY-2015-01 | 2 b-jets + Etmiss | 3.2 | T2bb | ✔ | ✔ |
| ID | short description | L [1/fb] | Tx names | superseded by | obs. ULs | exp. ULs (1) | EMs | SR comb. (2) |
|---|---|---|---|---|---|---|---|---|
| Publications | ||||||||
| CMS-SUS-21-002 | Hadronic EWK searches | 137.0 | TChiWH, TChiWW, TChiWZ, TChiZH | ✔ | ✔ | ✔ | SLv1 | |
| CMS-SUS-20-004 | 2 Higgs(->bb) + Etmiss | 137.0 | T5HH, TChiHH | ✔ | ✔ | ✔ | SLv2 | |
| CMS-SUS-20-002 | combined stop search | 137.0 | T2tt, T2ttoff, T6bbWW | ✔ | ✔ | |||
| CMS-SUS-20-001 | 2 OSSF leptons | 137.0 | T5ZZ, TChiWZ, TChiZZ, TSlepSlep | ✔ | ✔ | |||
| CMS-SUS-19-013 | High momentum Z Boson+ Etmiss | 137.0 | T5ZZ | ✔ | ✔ | |||
| CMS-SUS-19-011 | Stop search in dilepton + jets + Etmiss final state | 137.0 | T2tt, T2ttoff, T6bbWW | ✔ | ✔ | |||
| CMS-SUS-19-010 | Jets + top and W tag | 137.0 | T1tttt, T1ttttoff, T2cc, T2tt, T2ttC, T2ttoff, T5tctc, T6bbWW, T6bbWWoff | ✔ | ✔ | |||
| CMS-EXO-19-010 | disappearing track | 101.0 | TDTM1F, TDTM2F | ✔ | ||||
| CMS-SUS-19-009 | 1L + jets, MHT | 137.0 | T2tt, T2ttoff, T6bbWW | ✔ | ✔ | |||
| CMS-SUS-19-008 | 2-3L + jets | 137.0 | T1tttt, T1ttttoff, T5WW, T5WZ, T5tctc, T5tttt | ✔ | ✔ | |||
| CMS-SUS-19-006 | 0L + jets, MHT | 137.0 | T1 (4), T1bbbb (4), T1tttt (4), T1ttttoff (4), T2 (4), T2bb (4), T2tt (4), T2ttoff (4) | ✔ | ✔ | ✔ | SLv1 | |
| CMS-EXO-19-001 | displaced vertices | 137.0 | T2Disp | ✔ | ||||
| CMS-SUS-18-007 | H(diphoton) | 77.5 | T6bbHH, TChiHH, TChiWH | ✔ | ✔ | |||
| CMS-SUS-18-004 | two or three soft leptons | 137.0 | T2bbffff, T6bbWWoff, TChiWZoff | ✔ | ✔ | |||
| CMS-SUS-18-002 | photon, jets, b-jets+ Etmiss, top tagging | 35.9 | T5Hg, T5bbbbZg, T5ttttZg, T6ttZg | ✔ | ✔ | |||
| CMS-SUS-17-010 | 2L stop | 35.9 | T2tt, T2ttoff, T6bbWW, TChipChimSlepSnu | ✔ | ✔ | |||
| CMS-SUS-17-009 | SFOS leptons + Etmiss | 35.9 | TSelSel, TSlepSlep, TSmuSmu | ✔ | ✔ | |||
| CMS-SUS-17-006 | jets + boosted H(bb) + Etmiss | 35.9 | T5HH, T5HZ | ✔ | ✔ | |||
| CMS-SUS-17-005 | 1L + multijets + Etmiss, top tagging | 35.9 | T2bbffff, T6bbWWoff | ✔ | ✔ | |||
| CMS-SUS-17-004 | EW-ino combination | 35.9 | TChiWH, TChiWZ, TChiWZoff | ✔ | ✔ | |||
| CMS-SUS-17-003 | 2 taus + Etmiss | 35.9 | TChiChipmStauStau, TChipChimStauSnu | ✔ | ✔ | |||
| CMS-SUS-17-001 | Stop search in dilepton + jets + Etmiss final state | 35.9 | T2tt, T2ttoff, T6bbWW | CMS-SUS-19-011 | ✔ | ✔ | ||
| CMS-SUS-16-051 | 1L stop | 35.9 | T2tt, T2ttoff, T6bbWW | ✔ | ✔ | |||
| CMS-SUS-16-050 | 0L + top tag | 35.9 | T1tttt (4), T1ttttoff (4), T2tt (4), T2ttoff, T5tctc (4), T5tttt | ✔ | ✔ | ✔ | SLv1 | |
| CMS-SUS-16-049 | All hadronic stop | 35.9 | T2cc, T2tt, T2ttC, T2ttoff, T6bbWW, T6bbWWoff | CMS-SUS-19-010 | ✔ | ✔ | ||
| CMS-SUS-16-048 | two soft OS leptons | 35.9 | TChiWZoff | ✔ | SLv1 | |||
| CMS-SUS-16-047 | Photon + HT | 35.9 | T5gg, T6gg | ✔ | ✔ | |||
| CMS-SUS-16-046 | Photon + Etmiss | 35.9 | T5gg, T6gg | ✔ | ✔ | |||
| CMS-SUS-16-045 | Sbottom searches in bHbH and H -> photon photon final states | 35.9 | T6bbHH, TChiWH | ✔ | ✔ | |||
| CMS-SUS-16-043 | EWK WH(bb) | 35.9 | TChiWH | ✔ | ✔ | |||
| CMS-SUS-16-042 | 1L + jets + Etmiss (with Delta Phi) | 35.9 | T1tttt, T1ttttoff, T5WW, T5WWoff | ✔ | ✔ | |||
| CMS-SUS-16-041 | Multileptons + jets + Etmiss | 35.9 | T1tttt, T1ttttoff, T6HHtt, T6ZZofftt, T6ZZtt, T6ttWW, T6ttWWoff, T6ttoffWW | ✔ | ✔ | |||
| CMS-SUS-16-039 | Multilepton EWK searches | 35.9 | TChiChipmSlepL, TChiChipmSlepStau, TChiChipmStauStau, TChiWH, TChiWZ (4), TChiWZoff (4) | ✔ | ✔ | ✔ | SLv1 | |
| CMS-SUS-16-037 | 1L + jets + Etmiss with MJ (sum of masses of large radius jets) | 35.9 | T1tttt, T1ttttoff, T5ttofftt, T5tttt | ✔ | ✔ | |||
| CMS-SUS-16-036 | 0L + jets + Etmiss (using MT2) | 35.9 | T1, T1bbbb, T1tttt, T1ttttoff, T2, T2bb, T2cc, T2tt, T2ttoff, T6bbWW | ✔ | ✔ | |||
| CMS-SUS-16-035 | 2 SS leptons | 35.9 | T1tttt, T1ttttoff, T5WW, T5WWoff, T5tctc, T5ttbbWWoff, T5tttt, T6ttWW, T6ttWWoff, T6ttoffWW | ✔ | ✔ | |||
| CMS-SUS-16-034 | 2 OSSF leptons | 35.9 | T5ZZ, TChiWZ | ✔ | ✔ | |||
| CMS-SUS-16-033 | 0L + jets + Etmiss (using MHT) | 35.9 | T1 (3), T1bbbb (3), T1tttt (3), T1ttttoff (3), T2 (3), T2bb (3), T2tt (3), T2ttoff (3) | ✔ | ✔ | ✔ | ||
| CMS-SUS-16-032 | Sbottom and compressed stop (jets + Etmiss) | 35.9 | T2bb, T2cc | ✔ | ✔ | |||
| CMS-SUS-16-009 | multijets + Etmiss, top tagging | 2.3 | T1tttt, T1ttttoff, T2tt, T2ttoff, T5tctc | ✔ | ✔ | |||
| CMS-SUS-15-008 | same-sign dilepton | 2.3 | T1tttt, T1ttttoff | CMS-SUS-16-035 | ✔ | ✔ | ||
| CMS-SUS-15-002 | multijets + Etmiss, HT | 2.2 | T1, T1bbbb, T1tttt, T1ttttoff | CMS-SUS-16-033 | ✔ | ✔ | ||
| PAS | ||||||||
| CMS-PAS-SUS-17-004 | Multilepton EWK searches | 35.9 | TChiWH, TChiWZ, TChiWZoff | CMS-SUS-17-004 | ✔ | ✔ | ||
| CMS-PAS-SUS-16-052 | soft lepton, <= 2 jets | 35.9 | T2bbWWoff (4), T6bbWWoff (4) | ✔ | ✔ | ✔ | SLv1 | |
| CMS-PAS-EXO-16-036 | hscp search | 12.9 | THSCPM1b, TRHadGM1, TRHadQM1 | ✔ | ✔ | |||
| CMS-PAS-SUS-16-022 | ≥ 3 leptons + Etmiss | 12.9 | T1tttt, T1ttttoff | CMS-SUS-16-041 | ✔ | ✔ | ||
| CMS-PAS-SUS-16-019 | jets + 1 lepton | 12.9 | T1tttt, T1ttttoff | CMS-SUS-16-037 | ✔ | ✔ | ||
| CMS-PAS-SUS-16-016 | ≥ 1 jet + Etmiss, αT | 12.9 | T1bbbb, T1tttt, T1ttttoff, T2bb, T2tt, T2ttoff | CMS-SUS-16-033 | ✔ | ✔ | ||
| CMS-PAS-SUS-16-015 | jets + Etmiss, MT2 | 12.9 | T1, T1bbbb, T1tttt, T1ttttoff, T2, T2bb, T2tt, T2ttoff | CMS-SUS-16-036 | ✔ | ✔ | ||
| CMS-PAS-SUS-16-014 | jets + Etmiss, HT | 12.9 | T1, T1bbbb, T1tttt, T1ttttoff, T2, T2bb, T2tt, T2ttoff | CMS-SUS-16-033 | ✔ | ✔ | ||
| CMS-PAS-SUS-15-002 | ≥ 4jets + Etmiss, HT, HTmiss | 2.2 | T1, T1bbbb | CMS-SUS-15-002 | ✔ | ✔ |
| ID | short description | L [1/fb] | Tx names | superseded by | obs. ULs | exp. ULs (1) | EMs | SR comb. (2) |
|---|---|---|---|---|---|---|---|---|
| Publications | ||||||||
| ATLAS-SUSY-2014-03 | ≥ 2(c-)jets + Etmiss | 20.3 | TScharm | ✔ | ||||
| ATLAS-SUSY-2013-23 | 1 lepton + 2 b-jets (or 2 photons) + Etmiss (mbb = mH) | 20.3 | TChiWH | ✔ | ✔ | |||
| ATLAS-SUSY-2013-21 | monojet or c-jet + Etmiss | 20.3 | T2bb, T2bbWW, T2bbWWoff, T2cc | ✔ | ||||
| ATLAS-SUSY-2013-20 | 2 leptons (e,mu) + Etmiss | 20.0 | T5WW, T5WWoff, T6WW, T6WWoff | ✔ | ✔ | |||
| ATLAS-SUSY-2013-19 | 2 OS leptons + (b-)jets + Etmiss (leptonic/hadronic MT2) | 20.3 | T2bbWW, T2tt | ✔ | ✔ | |||
| ATLAS-SUSY-2013-18 | 0 or ≥1 leptons + jets + ≥ 3 b-jets + Etmiss | 20.1 | T1bbbb, T1tttt | ✔ | ✔ | ✔ | ||
| ATLAS-SUSY-2013-16 | 0 lepton + 6 (2 b-)jets + Etmiss | 20.1 | T2tt | ✔ | ✔ | ✔ | ||
| ATLAS-SUSY-2013-15 | 1 lepton + 4 (1 b-)jets + Etmiss | 20.3 | T2tt | ✔ | ✔ | ✔ | ||
| ATLAS-SUSY-2013-12 | 3 leptons (e,mu,tau) + Etmiss | 20.3 | TChiChipmSlepL, TChiChipmStauL, TChiWH, TChiWZ, TChiWZoff | ✔ | ✔ | ✔ | ||
| ATLAS-SUSY-2013-11 | 2 leptons (e,mu) + Etmiss | 20.3 | TChiWW (3), TChiWZ, TChipChimSlepSnu (3), TSlepSlep (3) | ✔ | ✔ | ✔ | ||
| ATLAS-SUSY-2013-09 | 2 SS leptons + 0-3 b-jets + Etmiss | 20.3 | T1tttt, T5WW, T5tctc | ✔ | ✔ | ✔ | ||
| ATLAS-SUSY-2013-08 | Z + b-jets + Etmiss | 20.3 | T6ZZtt | ✔ | ✔ | |||
| ATLAS-SUSY-2013-05 | 0 leptons + 2 b-jets + Etmiss | 20.1 | T2bb (3), T6bbWW, T6bbWWoff | ✔ | ✔ | ✔ | ||
| ATLAS-SUSY-2013-04 | 0 leptons + ≥ 7-10 jets + Etmiss | 20.3 | T1tttt | ✔ | ✔ | ✔ | ||
| ATLAS-SUSY-2013-02 | 0 leptons + 2-6 jets + Etmiss | 20.3 | T1, T2 (3), T5WW, T5WWoff, T5tctc, T6WW | ✔ | ✔ | ✔ | ||
| Conf Notes | ||||||||
| ATLAS-CONF-2013-093 | 1 lepton + 2 b-jets + Etmiss (mbb = mH) | 20.3 | TChiWH | ATLAS-SUSY-2013-23 | ✔ | ✔ | ✔ | |
| ATLAS-CONF-2013-089 | 2 leptons (e,mu) + Etmiss | 20.3 | T6WW | ATLAS-SUSY-2013-20 | ✔ | ✔ | ||
| ATLAS-CONF-2013-065 | 2 leptons + (b-)jets + Etmiss | 20.3 | T2tt, T6bbWW | ATLAS-SUSY-2013-19 | ✔ | ✔ | ||
| ATLAS-CONF-2013-062 | 1 lepton + jets + Etmiss | 20.3 | T1, T1bbbb, T1bbbt, T1bbqq, T1bbtt, T1btbt, T1btqq, T1bttt, T1qqtt, T1tttt, T2bt, T2tt, T5bbbb, T5bbbt, T5btbt, T5tbtb, T5tbtt, T5tttt, TGQbbq, TGQbtq, TGQqtt (from FastLim (5)) | ✔ | ||||
| ATLAS-CONF-2013-061 | 0 or ≥1 leptons + jets + ≥ 3 b-jets + Etmiss | 20.1 | T1bbbb, T1btbt, T1tttt | ATLAS-SUSY-2013-18 | ✔ | ✔ | ✔ | |
| ATLAS-CONF-2013-054 | 0 leptons + ≥ 7-10 jets + Etmiss | 20.3 | T1, T1bbbb, T1bbbt, T1bbqq, T1bbtt, T1btbt, T1btqq, T1bttt, T1qqtt, T1tttt, T2, T2bb, T2bt, T2tt, T5bbbb, T5bbbt, T5btbt, T5tbtb, T5tbtt, T5tttt, TGQ, TGQbbq, TGQbtq, TGQqtt (from FastLim (5)) | ✔ | ||||
| ATLAS-CONF-2013-053 | 0 leptons + 2 b-jets + Etmiss | 20.1 | T2bb | ATLAS-SUSY-2013-05 | ✔ | ✔ | ✔ | |
| ATLAS-CONF-2013-049 | 2 leptons (e,mu) + Etmiss | 20.3 | TSlepSlep | ATLAS-SUSY-2013-11 | ✔ | ✔ | ||
| ATLAS-CONF-2013-048 | 2 leptons + (b-)jets + Etmiss | 20.3 | T2bbWW, T6bbWW, T6bbWWoff | ATLAS-SUSY-2013-19 | ✔ | ✔ | ✔ | |
| ATLAS-CONF-2013-047 | 0 leptons + 2-6 jets + Etmiss | 20.3 | T1, T5WW, T5WWoff, T5tctc | ATLAS-SUSY-2013-02 | ✔ | ✔ | ✔ | |
| ATLAS-CONF-2013-037 | 1 lepton + ≥ 4(1 b-)jets + Etmiss | 20.7 | T2tt | ATLAS-SUSY-2013-15 | ✔ | ✔ | ✔ | |
| ATLAS-CONF-2013-035 | 3 leptons (e,mu) + Etmiss | 20.7 | TChiChipmSlepL, TChiWZ, TChiWZoff | ATLAS-SUSY-2013-12 | ✔ | ✔ | ||
| ATLAS-CONF-2013-025 | ≥ 5 (≥1 b-)jets + 2, 3 SF OS leptons + Etmiss | 20.7 | T6ZZtt | ATLAS-SUSY-2013-08 | ✔ | ✔ | ||
| ATLAS-CONF-2013-024 | 0 lepton + 6 (2 b-)jets + Etmiss | 20.5 | T2tt | ATLAS-SUSY-2013-16 | ✔ | ✔ | ✔ | |
| ATLAS-CONF-2013-007 | 2 SS leptons + 0-3 b-jets + Etmiss | 20.7 | T1btbt, T1tttt, T5tttt, T6ttWW, T6ttWWoff | ATLAS-SUSY-2013-09 | ✔ | ✔ | ||
| ATLAS-CONF-2013-001 | 0 leptons + 2 b-jets + Etmiss | 12.8 | T6bbWWoff | ATLAS-SUSY-2013-05 | ✔ | ✔ | ||
| ATLAS-CONF-2012-166 | 1 lepton + 4(1 b-)jets + Etmiss | 13.0 | T2tt | ATLAS-SUSY-2013-15 | ✔ | ✔ | ||
| ATLAS-CONF-2012-105 | 2 SS leptons + ≥ 4 jets + Etmiss | 5.8 | T1tttt | ATLAS-SUSY-2013-09 | ✔ | ✔ |
| ID | short description | L [1/fb] | Tx names | superseded by | obs. ULs | exp. ULs (1) | EMs | SR comb. (2) |
|---|---|---|---|---|---|---|---|---|
| Publications | ||||||||
| CMS-SUS-14-021 | soft leptons, low jet multiplicity, high Etmiss | 19.7 | T2bbWW, T2bbWWoff | ✔ | ✔ | ✔ | ||
| CMS-SUS-14-010 | b-jets + 4 Ws (combination of 5 analyses, 0, 1, 2, … leptons) | 19.5 | T1tttt, T1ttttoff | ✔ | ✔ | |||
| CMS-SUS-13-019 | ≥ 2 jets + Etmiss, MT2 | 19.5 | T1, T1bbbb, T1tttt, T1ttttoff, T2, T2bb, T2tt, T2ttoff | ✔ | ✔ | |||
| CMS-SUS-13-013 | 2 SS leptons + (b-)jets + Etmiss | 19.5 | T1tttt, T1ttttoff, T6ttWW, T6ttWWoff | ✔ | ✔ | ✔ | ||
| CMS-SUS-13-012 | jet multiplicity + HTmiss | 19.5 | T1, T1tttt, T1ttttoff, T2 (3) | ✔ | ✔ | ✔ | ||
| CMS-SUS-13-011 | 1 lepton + ≥ 4 (1b-)jets + Etmiss | 19.5 | T2tt, T2ttoff, T6bbWW, T6bbWWoff | ✔ | ✔ | ✔ | ||
| CMS-SUS-13-007 | 1 lepton + ≥ 2 b-jets + Etmiss | 19.3 | T1tttt, T1ttttoff, T5tttt | ✔ | ✔ | ✔ | ||
| CMS-SUS-13-006 | EW productions with decays to leptons, W, Z, and Higgs | 19.5 | TChiChipmSlepL, TChiChipmSlepStau, TChiWH, TChiWZ, TChiWZoff, TSlepSlep | ✔ | ✔ | |||
| CMS-EXO-13-006 | hscp search | 18.8 | THSCPM1b (3), THSCPM2b (3), THSCPM3 (3), THSCPM4 (3), THSCPM5 (3), THSCPM6 (3), THSCPM7 (3), THSCPM8 (3), THSCPM9 (3) | ✔ | ||||
| CMS-SUS-13-004 | ≥ 1 b-jet + Etmiss, Razor | 19.3 | T1bbbb, T1tttt, T1ttttoff, T2tt, T2ttoff | ✔ | ✔ | |||
| CMS-SUS-13-002 | ≥ 3 leptons (+jets) + Etmiss | 19.5 | T1tttt | ✔ | ✔ | |||
| CMS-SUS-12-028 | jets + Etmiss, αT | 11.7 | T1, T1bbbb, T1tttt, T2, T2bb | ✔ | ✔ | |||
| CMS-EXO-12-026 | hscp search | 18.8 | THSCPM1b, TRHadGM1, TRHadUM1 | ✔ | ✔ | |||
| CMS-SUS-12-024 | 0 leptons + ≥ 3 (1b-)jets + Etmiss | 19.4 | T1tttt, T1ttttoff | ✔ | ✔ | ✔ | ||
| PAS | ||||||||
| CMS-PAS-SUS-14-011 | razor with b-jets | 19.3 | T1bbbb, T1tttt, T1ttttoff, T2tt, T2ttoff | CMS-SUS-13-004 | ✔ | ✔ | ||
| CMS-PAS-SUS-13-023 | hadronic stop | 18.9 | T2tt, T2ttoff, T6bbWW, T6bbWWoff | ✔ | ✔ | |||
| CMS-PAS-SUS-13-018 | 1-2 b-jets + Etmiss, MCT | 19.4 | T2bb | ✔ | ✔ | |||
| CMS-PAS-SUS-13-016 | 2 OS leptons + ≥ 4 (2 b-)jets + Etmiss | 19.7 | T1tttt, T1ttttoff | ✔ | ✔ | ✔ | ||
| CMS-PAS-SUS-13-015 | ≥ 5(1b-)jets + Etmiss | 19.4 | T2tt, T2ttoff | ✔ | ||||
| CMS-PAS-SUS-12-026 | ≥ 3 leptons (+jets) + Etmiss | 9.2 | T1tttt | CMS-SUS-13-002 | ✔ | ✔ | ||
| CMS-PAS-SUS-12-022 | multi-lepton + Etmiss (exactly 3 or 4 leptons, 2 SS leptons, 2 SFOS leptons + 2 jets, etc) | 9.2 | TChiChipmSlepL, TChiChipmSlepStau, TChiChipmStauStau, TChiWZ, TChipChimSlepSnu, TSlepSlep | CMS-SUS-13-006 (more data) | ✔ | ✔ |
(1) Expected upper limits (‘exp. ULs’): allow SModelS to determine the sensitivity of UL results. Moreover, they may be used to compute a crude approximation of a likelihood, modelled as a truncated Gaussian (currently an experimental feature).
(2) Likelihood information for combination of signal regions (‘SR comb.’): ‘SLv1’ = a covariance matrix for a simplified likelihood v1. ‘SLv2’ = a covariance matrix plus third momenta for simplified likelihood v2. ‘json’ = full likelihoods as pyhf json files.
(3) ‘‘Home-grown’’ result, i.e. produced by SModelS collaboration, using recasting tools like MadAnalysis5 or CheckMATE.
(4) Aggregated result; the results are the public ones, but aggregation is done by the SModelS collaboration.
(5) Please note that by default we discard zeroes-only results from FastLim. To remain firmly conservative, we consider efficiencies with relative statistical uncertainties > 25% to be zero.
This page was created Thu May 25 11:49:18 2023.